12vdc to 9vac?
-
THUMP-LUMP
- Posts: 116
- Joined: Sun Sep 05, 2010 7:01 am
12vdc to 9vac?
Would anyone know of a circuit that would do this? I am considering adding some pro audio gear and it all runs off of 9vac from a wall-wart. I know I could just get a 120vac converter and plug the wall-warts into that but that seems excessive. Thanks!!
Re: 12vdc to 9vac?
that would be the simple way to do it. are you sure that it is in fact 9 volts ac ? what type and brand of gear is it ?
Phoenix Gold,Don't Leave Home Without It !!!
-
THUMP-LUMP
- Posts: 116
- Joined: Sun Sep 05, 2010 7:01 am
Re: 12vdc to 9vac?
Positive it's 9vac. All my Alesis gear is, as well as most other pro gear I have owned or used at one time or another. I was thinking of putting in a Alesis M-EQ230. Some of the BBE sonic enhancers are also a thought, though I don't know their power requirements for sure. I have had this idea in my head for quite a few years (about 20 years, since I saw this done in a IASCA car back then). I like the Alesis for a few reasons. Dual 30 band mono EQs, +/-12 db gain, price (around $99.99), and I think pro gear in a car just looks cool.
Doing a 9vac converter would be the easy way I think. Depending on the schematic. The thing is, I'm sure it is rectified to a positive and negative voltage inside to power the IC's. It may be easier, depending on the voltage the IC's require, to trace the PCB and do a positive/negative voltage circuit straight from the cars 12vdc.
Doing a 9vac converter would be the easy way I think. Depending on the schematic. The thing is, I'm sure it is rectified to a positive and negative voltage inside to power the IC's. It may be easier, depending on the voltage the IC's require, to trace the PCB and do a positive/negative voltage circuit straight from the cars 12vdc.
-
THUMP-LUMP
- Posts: 116
- Joined: Sun Sep 05, 2010 7:01 am
Re: 12vdc to 9vac?
I have done some more research and it seems like Alesis is about the only pro gear mfg. that uses wall-warts for power. BBE Sonic Maximisers and any electronic crossover I could find all have 110vac in. So, a regular automotive 110vac power inverter should do for about anything else.
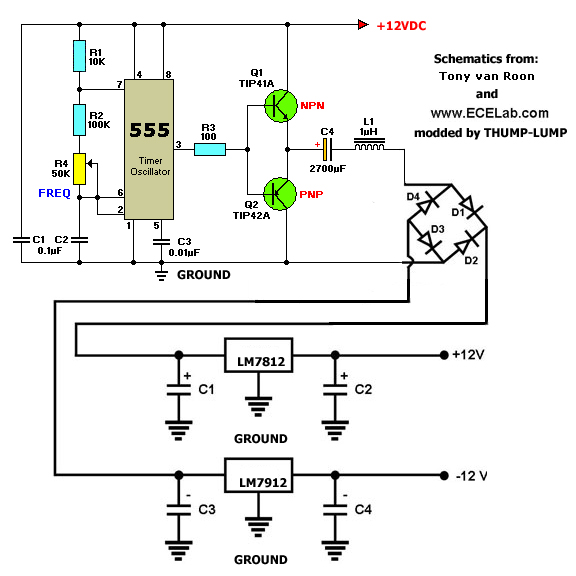
The good news is that I did come up with a couple simple schematics and married them together to get the power needed for the Alesis M-EQ230. It doesn't go to 9vac but after looking inside mine, it uses a +12v and -12v power. For those that might be interested, here is the schematic I came up with. BTW.....I have NOT tested this circuit and have no idea if in fact it will work. Try it at your own risk.
The good news is that I did come up with a couple simple schematics and married them together to get the power needed for the Alesis M-EQ230. It doesn't go to 9vac but after looking inside mine, it uses a +12v and -12v power. For those that might be interested, here is the schematic I came up with. BTW.....I have NOT tested this circuit and have no idea if in fact it will work. Try it at your own risk.
- Attachments
-
- POS&NEG12vdc from batt.jpg (108.25 KiB) Viewed 7940 times
12vdc to 9vac?
I'm not 100% sure, but I don't think you're going to get 24 volts out of that circuit without a transformer after the power transistors. I believe a charge pump would have some diodes before the storage capacitor. You'd need to feed the pulsing circuit to a transformer then the rectifier then the capacitor then the regulators. Then, I think the IC regulators can do .5 amps continuous with a good heat sink then about 1 amp bursts, so not sure how much wattage you're going to need...
Also, I think the regulators have to be grounded separately from the car's ground without a transformer.
You could get a solid +/- 12 volts out of the rails of a smaller amplifier, regulated and possibly noise free....
Also, I think the regulators have to be grounded separately from the car's ground without a transformer.
You could get a solid +/- 12 volts out of the rails of a smaller amplifier, regulated and possibly noise free....
-
THUMP-LUMP
- Posts: 116
- Joined: Sun Sep 05, 2010 7:01 am
Re: 12vdc to 9vac?
I'm not after 24volts. Just a positive 12 and a negative 12. The only real iffy part was the ground between the two circuits. Here are the links to where I got the circuits.
http://www.sentex.ca/~mec1995/circ/555dcac.html
http://ecelab.com/circuit-pwr-sup-neg-pos-1.htm
You can see I basically only removed the transformer from each circuit and the voltage is already correct.
Here are the pics of the circuits on each linked to site above.
http://www.sentex.ca/~mec1995/circ/555dcac.html
http://ecelab.com/circuit-pwr-sup-neg-pos-1.htm
You can see I basically only removed the transformer from each circuit and the voltage is already correct.
Here are the pics of the circuits on each linked to site above.
- Attachments
-
- circuit-pwr-sup-neg-pos-1.jpg (20.69 KiB) Viewed 7934 times
-
- 555dcac.jpg (28.86 KiB) Viewed 7934 times
-
THUMP-LUMP
- Posts: 116
- Joined: Sun Sep 05, 2010 7:01 am
Re: 12vdc to 9vac?
Your right. The ground for the converter part would have to go to the primary battery's ground (chassis ground) but would not serve as 0v for the +/- voltage. That's where the center tap from the transformer would come in.
Re: 12vdc to 9vac?
not sure what gear you are wanting to use but you realize that with out a nice clean power source there is a much better chance that a cheap/poorly made power source will just introduce more noise?
what else can I say I am a grumpy asshole most of the time.
-
THUMP-LUMP
- Posts: 116
- Joined: Sun Sep 05, 2010 7:01 am
Re: 12vdc to 9vac?
Was addressed in a previous post.ttocs wrote:not sure what gear you are wanting to use
I know your trying to be helpful and have no idea how much I know and don't know but, yea...I do know that.ttocs wrote:but you realize that with out a nice clean power source there is a much better chance that a cheap/poorly made power source will just introduce more noise?
This may help though....http://phoenixphorum.com/viewtopic.php?f=3&t=16005
Re: 12vdc to 9vac?
This is the only product I know on the market that does anything like you are looking for... unfortunately it's a step up, not down, power supply.
http://www.helixhifi.com/products/produ ... _id=142214#
If anything, it should highlight just how complex a good power supply can be
http://www.helixhifi.com/products/produ ... _id=142214#
If anything, it should highlight just how complex a good power supply can be
Re: 12vdc to 9vac?
ah well sorry about that and please forgive me for forgetting about that post in sept of 2010. Good luck with that.
what else can I say I am a grumpy asshole most of the time.
-
THUMP-LUMP
- Posts: 116
- Joined: Sun Sep 05, 2010 7:01 am
Re: 12vdc to 9vac?
I wasn't trying to make you mad or anything, ttocs.ttocs wrote:ah well sorry about that and please forgive me for forgetting about that post in sept of 2010. Good luck with that.
-
THUMP-LUMP
- Posts: 116
- Joined: Sun Sep 05, 2010 7:01 am
Re: 12vdc to 9vac?
I did figure out how to get the circuit to work though. Right before the rectifier diodes needs to be a 1-2 ratio step-up transformer with a center tap. Ideally, a 12-24ct tranny. The center tap will be the 0volt reference and the other two legs will go to the rect. for the pos and neg voltage. The actual voltage coming in will be high enough to keep the ripple very low as well as some reasonably large caps in C1 trough C4
12vdc to 9vac?
You'll need at least 24 volts to have +/- 12 volts regulated. The more, the merrier as you'll stay in the power side of the sine wave and the pulse circuit and transformer won't be too taxed. You can use a center tapped transformer, but there really isn't a need if you're using positive and negative regulators. Since you're going to be using voltage regulators, you could use a higher frequency on the pulse circuit and use a way more efficient transformer and smaller footprint.
I actually have a 12volt to 18.5volt computer power supply that's smaller than a typical cigarette box and puts out about 3.5 amps....
I actually have a 12volt to 18.5volt computer power supply that's smaller than a typical cigarette box and puts out about 3.5 amps....
-
THUMP-LUMP
- Posts: 116
- Joined: Sun Sep 05, 2010 7:01 am
Re: 12vdc to 9vac?
Without the center tap tranny, where would ground (0volts) be?
12vdc to 9vac?
The ground for the secondary circuit will be the ground for the regulators as well. The positive and negative regulators will keep their voltage stable in reference to their ground. Because the secondary circuit is isolated via the transformer, like most amplifier rail voltages, you can tie the secondary circuit's ground to the car ground and still get the positive and negative voltages you need.
You don't need the center tap with the regulators, but there isn't anything wrong if you already have one. If you were using a resistor array to step the voltages down, then you'll need the center tap on the transformer. Just so you can get more efficiency out of the circuit, you can get a simple torroid transformer with a primary and secondary circuit vs the typical laminated ones with the center tap...
You don't need the center tap with the regulators, but there isn't anything wrong if you already have one. If you were using a resistor array to step the voltages down, then you'll need the center tap on the transformer. Just so you can get more efficiency out of the circuit, you can get a simple torroid transformer with a primary and secondary circuit vs the typical laminated ones with the center tap...