Another class d driver board clone...

Need help with your car stereo system? Have a technical question? Post here.
Post Reply
User avatar
Jacampb2
Mad Scientist
Posts: 1565
Joined: Sat Apr 19, 2008 11:57 pm
Location: Beaverton 48612

Another class d driver board clone...

Post by Jacampb2 »

Hey folks, this is another one that isn't PG related, but I thought you guys that dabble in repairs might be able to use this.

I'm working on cloning the "generic Asian class d driver" if you do repairs, you will probably recognize the board pictures. These drivers are in hundreds of different class d clones. The drivers almost always have a overheated transistor pair at q124/125. Sometimes they burn the board bad enough to be conductive.

The stock driver card is paper thin and repairing them can suck. My goal is to have replacement boards made so we don't have to try to cobble them back together. I'm also working to make some improvements for reliability which may lead to a completely new layout and better components with heat sinking. I'll be working more on that soon. For now, see below for a PDF of the schematic, I just finished ringing the board of the other night and I also did a layout with stock parts but in all through home parts to make it easier for hobbyists.

Image

Image

Click for PDF

Thanks,
Jason



Sent from my SM-N910V using Tapatalk
M: M100, M44 for a custom amp project
Zx: Zx500, Zx450, Black Zx350
ZxTi: 4 Zx600Ti's, 1 Zx400Ti
Ti: 5 800.1's & 900.7 for a custom amp project. 1 1200.1, 1 1000.2
Tantrum: 2 1200.1's, 1 600.4, 1 500.2
XS: XS6600
User avatar
Jacampb2
Mad Scientist
Posts: 1565
Joined: Sat Apr 19, 2008 11:57 pm
Location: Beaverton 48612

Re: Another class d driver board clone...

Post by Jacampb2 »

Here are the results of my last few nights work. With any luck this alternate version of this driver will actually be a upgrade from the ones that typically fail. It allows for the use of some TO-126 transistors that should be a better and more robust fit. That said, this is kind of a hybrid version of the board which will allow me to build it with completely stock parts if the upgraded transistors do not work out.

As a side note, the schematic should be a lot more visible now, I figured out how to export in in black&white instead of eagle's stock colors. A little explanation on the schematic, there is now a parallel transistor with a "A" suffix on it's part number. The A suffix parts are to designate the alternate and hopefully upgraded transistors. In the final board only the original or the "A" part will be populated.

The attached screenshot is the board layout for a modified driver. The board ended up having to be about .3" taller. I think I could get it back down to the stock footprint if I used SMD, but I also think this will fit in the majority of amps. The KSA1220A/KSC2690A will be in horizontal rows on the board, basically perpendicular to the original TO-92 parts. With the TO-92 locations unpopulated, there should be room to heat sink the transistors and hopefully increase reliability. I think I am going to submit the design to oshpark tonight, I'll probably start with the minimum order until I am sure the upgraded parts will work.

Link to the schematic clicky

Let me know if you spot any errors!

Thanks,
Jason
Attachments
generic_driver_upgrade.jpg
M: M100, M44 for a custom amp project
Zx: Zx500, Zx450, Black Zx350
ZxTi: 4 Zx600Ti's, 1 Zx400Ti
Ti: 5 800.1's & 900.7 for a custom amp project. 1 1200.1, 1 1000.2
Tantrum: 2 1200.1's, 1 600.4, 1 500.2
XS: XS6600
User avatar
Jacampb2
Mad Scientist
Posts: 1565
Joined: Sat Apr 19, 2008 11:57 pm
Location: Beaverton 48612

Re: Another class d driver board clone...

Post by Jacampb2 »

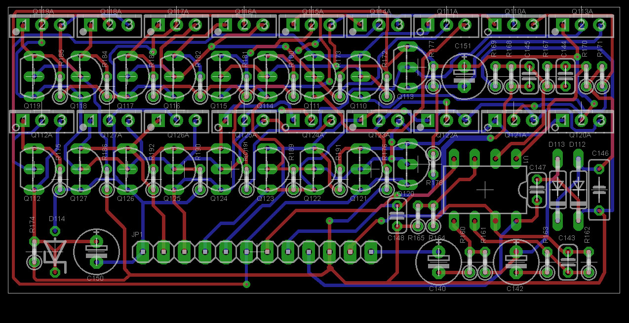
I must have neglected to post it the first time around, but here is a screenshot of the board layout using only stock parts...
Attachments
stock_layout.jpg
stock_layout.jpg (140.43 KiB) Viewed 5585 times
M: M100, M44 for a custom amp project
Zx: Zx500, Zx450, Black Zx350
ZxTi: 4 Zx600Ti's, 1 Zx400Ti
Ti: 5 800.1's & 900.7 for a custom amp project. 1 1200.1, 1 1000.2
Tantrum: 2 1200.1's, 1 600.4, 1 500.2
XS: XS6600
lilviper
Posts: 272
Joined: Tue Nov 06, 2012 9:30 pm

Re: Another class d driver board clone...

Post by lilviper »

How did this turn out?

Sent from my SM-G960U using Tapatalk
User avatar
Jacampb2
Mad Scientist
Posts: 1565
Joined: Sat Apr 19, 2008 11:57 pm
Location: Beaverton 48612

Re: Another class d driver board clone...

Post by Jacampb2 »

It is starting to take shape. I've had boards made and I've been testing my upgraded version in my free time between repairs and such. So far I have tried it in the different amps with three different variations of the card and although the current source has needed adjustment, the card works as expected. I plan to do some rigorous testing soon though to get data on my card temps VS the stock design. I want to make sure they are reliable and a definite upgrade before I start selling them.

Thanks,
Jason
M: M100, M44 for a custom amp project
Zx: Zx500, Zx450, Black Zx350
ZxTi: 4 Zx600Ti's, 1 Zx400Ti
Ti: 5 800.1's & 900.7 for a custom amp project. 1 1200.1, 1 1000.2
Tantrum: 2 1200.1's, 1 600.4, 1 500.2
XS: XS6600
Post Reply